
消防工程验收的重要性不容忽视。在城市化进程不断加快的今天,高楼大厦如雨后春笋般崛起,而消防工程作为保障人民生命财产安全的重要措施,其验收环节更是至关重要。消防工程验收是对建筑消防设施的全面检验。但是,......
消防工程验收的重要性不容忽视。
在城市化进程不断加快的今天,高楼大厦如雨后春笋般崛起,而消防工程作为保障人民生命财产安全的重要措施,其验收环节更是至关重要。
消防工程验收是对建筑消防设施的全面检验。
但是,工程人都知道消防验收是个难题,为此,小编帮大家找到了一套业界认可度很高的消防验收图集。
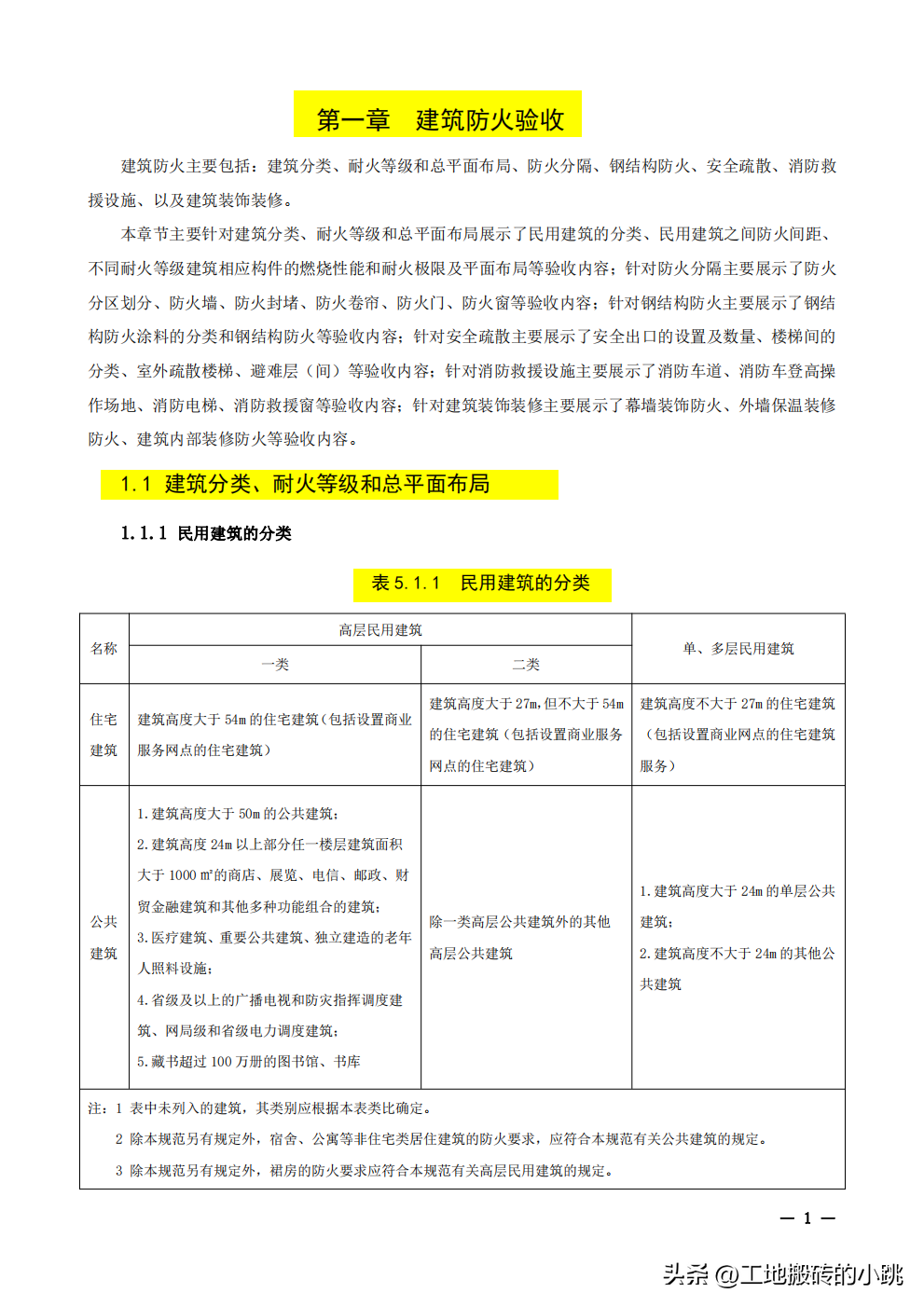
里面包含了建筑防火验收、防烟排烟系统、通风供暖系统、建筑电气消防系统、火灾自动报警系统验收等。
内容全面,格式标准规范,相关要求、常见问题罗列具体清楚,图片清晰,正确和错误的做法展现直观,项目总工看完都眼红。
部分内容截图,完整版见文末






