
一个不错的园林施工细部做法标准图集,分享给大家,供有需要的朋友参考学习!本图集包括内容如下:一、总则·二、材料验收标准三、铺装细部做法标准四、铺装勾缝做法标准五、道路转角细部做法标准六、汀步细部做法标......

一个不错的园林施工细部做法标准图集,分享给大家,供有需要的朋友参考学习!
本图集包括内容如下:
一、总则·
二、材料验收标准
三、铺装细部做法标准
四、铺装勾缝做法标准
五、道路转角细部做法标准
六、汀步细部做法标准
七、路缘石细部做法标准
八、树池/花池细部做法标准
九、墙柱细部做法标准
十、雨水口细部做法标准
十一、排水沟细部做法标准
十二、取水口细部做法标准
十三、污水井细部做法标准
十四、灯柱基座细部做法标准
十五、软硬景衔接细部做法标准
十六、植物配置准则
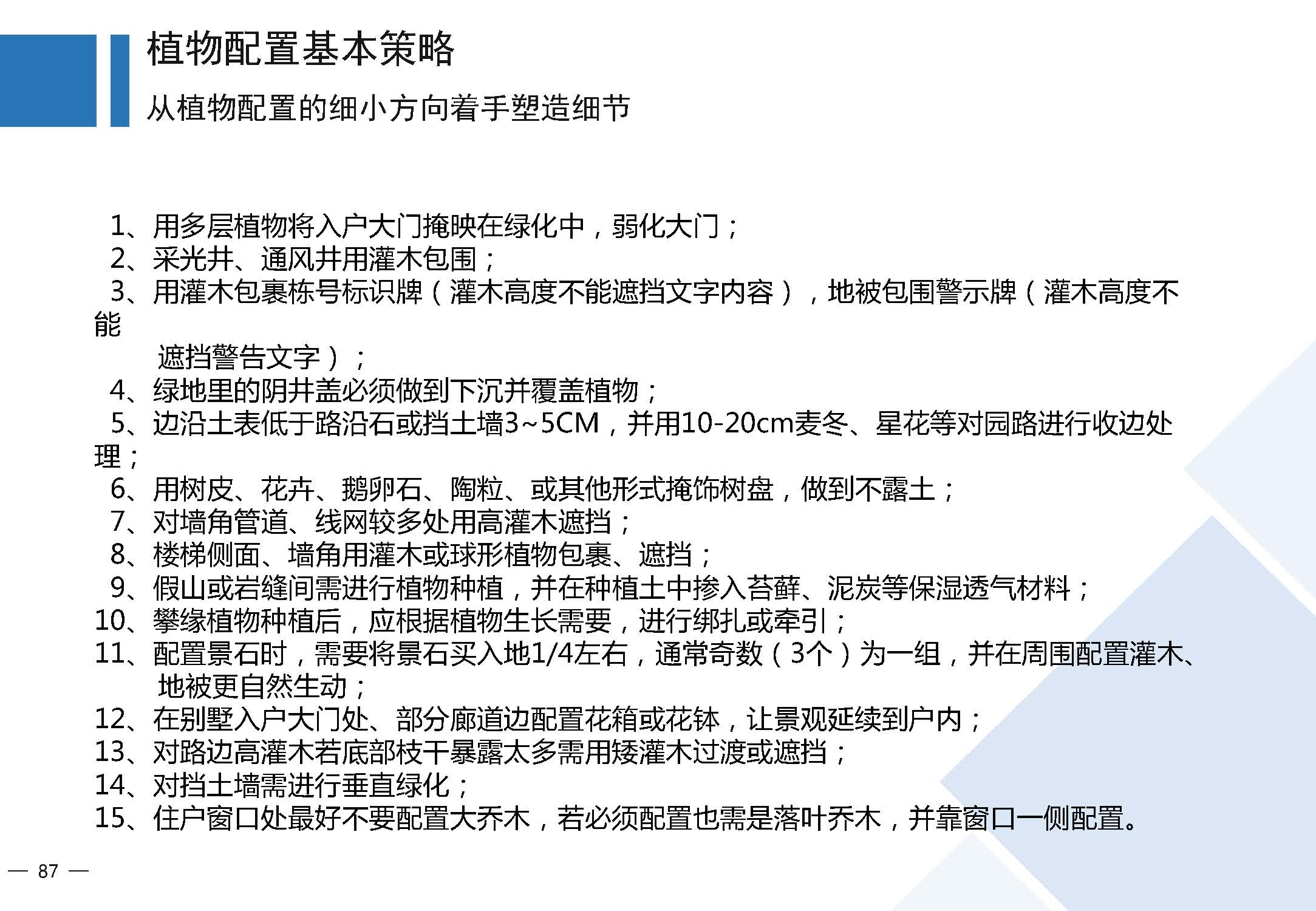
十七、植物配置的基本策略
十八、地形营造
十九、植物种植要求
二十、绿化养护管理标准
二十一、景观井盖标准做法
二十二、给水管道安装标准做法
二十三、排水管道安装标准做法
二十四、控制电缆敷设的标准做法
二十五、具体案例
龙门希尔顿酒店











































































































































